{{ 'fb_in_app_browser_popup.desc' | translate }} {{ 'fb_in_app_browser_popup.copy_link' | translate }}
{{ 'in_app_browser_popup.desc' | translate }}
{{word('consent_desc')}} {{word('read_more')}}
{{setting.description}}
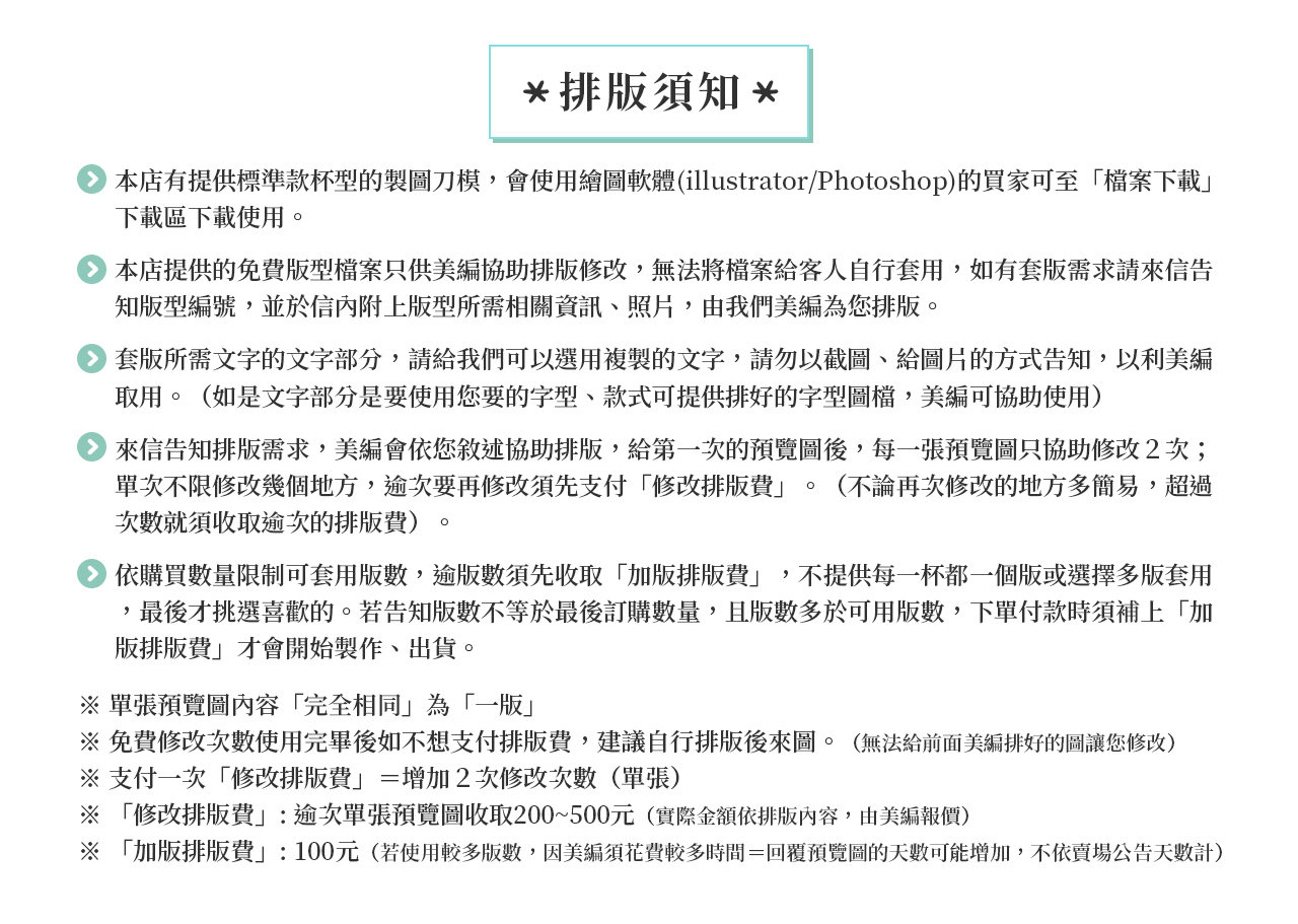
網路購物有流程規則,為保購物愉快,購買前應詳閱商品購物須知。
❤️目前來信平均'每次' 𝟯 (±𝟭)個工作天可收到回覆
🧡目前商品製作天數約 𝟳 ~ 𝟭𝟮 個工作天起
網路購物有流程規則,為保購物愉快,購買前應詳閱商品購物須知。
❤️目前來信平均'每次' 𝟯 (±𝟭)個工作天可收到回覆
🧡目前商品製作天數約 𝟳 ~ 𝟭𝟮 個工作天起
網路購物有流程規則,為保購物愉快,購買前應詳閱商品購物須知。
{{ childProduct.title_translations | translateModel }}
{{ getChildVariationShorthand(childProduct.child_variation) }}
{{ getSelectedItemDetail(selectedChildProduct, item).childProductName }} x {{ selectedChildProduct.quantity || 1 }}
{{ getSelectedItemDetail(selectedChildProduct, item).childVariationName }}
請將圖檔(照片或需求)傳至信箱 info@yinzhizuo.com
⦿請於信件[主旨]告知預計訂購商品名稱
--- 急需請於主旨開頭打上[急件]
⦿請於[信內]備註圖檔/訂製需求(要製作的商品、套版的版型編號...等)
--- 急件信內請備註[預計收件日]
- - - - -
【每個版型各有限制套用規則 請見版型下方說明文字】
【來信告知版型請打:[代號]+[編號],例:CA01】
@映摯作有限公司2024
映 摯作
時間 / MON-FRI 10:00am-19:00pm
信箱 / info@yinzhizuo.com
電話 / 02-22616605 、 0906-989080
地址 / 新北市土城區青雲路49巷2號1樓
* 來店請先預約以免撲空
* 現場僅供取件、看樣;不收圖、不看稿