{{ 'fb_in_app_browser_popup.desc' | translate }} {{ 'fb_in_app_browser_popup.copy_link' | translate }}

{{ 'in_app_browser_popup.desc' | translate }}

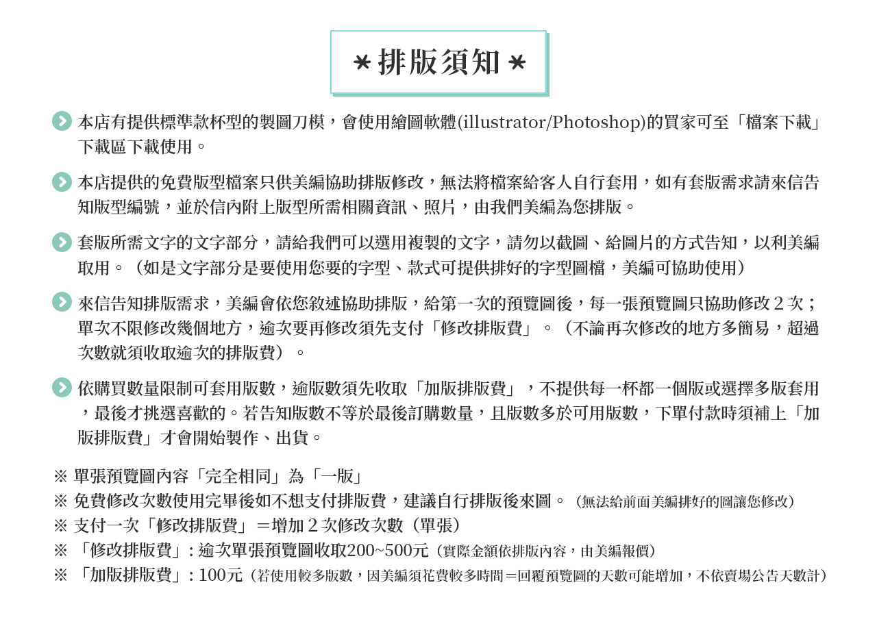
網路購物有流程規則,為保購物愉快,購買前應詳閱商品購物須知。

❤️目前來信平均'每次' 𝟯 (±𝟭)個工作天可收到回覆

🧡目前商品製作天數約 𝟳 ~ 𝟭𝟮 個工作天起

網路購物有流程規則,為保購物愉快,購買前應詳閱商品購物須知。

❤️目前來信平均'每次' 𝟯 (±𝟭)個工作天可收到回覆

🧡目前商品製作天數約 𝟳 ~ 𝟭𝟮 個工作天起

網路購物有流程規則,為保購物愉快,購買前應詳閱商品購物須知。

請將圖檔(照片或需求)傳至信箱 info@yinzhizuo.com
⦿請於信件[主旨]告知預計訂購商品名稱
 --- 急需請於主旨開頭打上[急件]
⦿請於[信內]備註圖檔/訂製需求(要製作的商品、套版的版型編號...等)
 --- 急件信內請備註[預計收件日]

- - - - -

【每個版型各有限制套用規則 請見版型下方說明文字】
【來信告知版型請打:[代號]+[編號],例:BK01】

OT|其他版型